Search

Search

Organisation

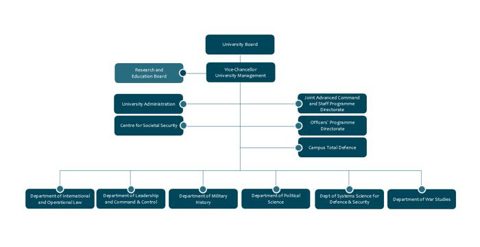
Organisation scheme for the Swedish Defence University, in english.

The Swedish Defence University consists of some 500 staff organised primarily in six Departments, one Centre for Societal Security, two Officers' Programme Directorates, a programme office for Campus Total Defence and a University Administration.

The University Board

The University Board is the highest decision-making organisation of the Swedish Defence University.
The Board

The Vice-Chancellor and Directorate

The university is headed by the Vice-Chancellor which is the highest decision-making director. The Swedish Defence University is mainly organised in four departments, one centre, two programme directorates and a university administration. The Directorate consists of the Vice Chancellor, Pro Vice-Chancellor, Deputy Vice-Chancellor and University Director.
The Directorate

The Research and Education Board

The Research and Education Board is responsible for the quality of research and education at undergraduate and graduate levels.
The Research and Education Board

University Administration

Provides service and support for the University's staff and students.
The University Administration

The Swedish Defence University also consists of four Departments, one Centre and two Officers' Programme Directorates

Department of International and Operational law

Department of Leadership and Command & Control

Department of Mililtary History

Department of Political Science

Department of Systems Science for Defence and Security

Department of War Studies

Centre for Societal Security

Joint Advanced Staff and Command Programme Directorate

Officers´ Programme Directorate

Share: